一、学校概况
MG冰球突破官网是一所以工为主,工、理、管、经、文、法、哲、艺等多学科协调发展,以本科、研究生教育为主体,具有博士后科研流动站、博士学位授予权和硕士生推免权的多科性大学。学校是全国先进基层党组织、国家“中西部高校基础能力建设工程”高校、首批全国“创新创业典型经验高校”50强、湖南省“国内一流大学建设高校”(A类)、湖南省文明标兵单位、湖南省依法治校示范学校。
经过60多年的建设和发展,学校积淀了“博学、力行、守正、拓新”的校训精神和大学文化。自建校以来,为交通、电力、水利、轻工等行业和区域经济社会发展培养了40余万高级专门人才,毕业生就业质量和就业率多年连续保持全省高校前列。现有全日制在校学生41000余人,其中博士、硕士研究生6500余人。
学校现有专任教师近2000人,其中正高职称300余人,副高职称600余人。拥有中国工程院院士、“长江学者奖励计划”特聘教授等国家级人才20余人;享受国务院政府特殊津贴专家、国家有突出贡献中青年专家、国家级教学名师等40余人;“全国高校黄大年式教师团队”2个;中宣部宣传思想文化青年英才、教育部“新世纪优秀人才支持计划”人选、交通部“交通青年科技英才”和湖南省科技领军人才、“芙蓉学者”等省部级人才370余人。
学校是较早参与高等教育自学考试工作的普通高等院校之一,目前是湖南、海南、天津、广西四省高等教育自学考试主考院校。学校从1994年开始举办自学考试社会助学活动,二十多年来,累计助学总人数17万余人,为地方经济建设和社会发展,特别为交通、电力、水利等行业培养了大量急需的应用型人才。学校还是高等教育自学考试“全国示范学习服务中心”,“全国高等教育自学考试先进集体”,湖南省“优秀助学机构”,长沙市“优秀考点”。
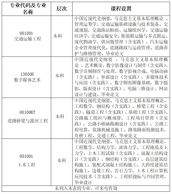
二、助学专业

三、助学特色
部分专业实行网络助学;专业核心课可参加“过程性考核”,主干专业配备自学辅导材料;可共享教师集体备课资源。
四、学习形式
业余助学班:各助学站均全年招生,采取面授、网络学习等形式助学。
五、报考条件
1、本科(专升本)招收具有国民教育系列专科及以上学历的考生;
2、在校本、专科学生可报考本科(专升本),但在办理自考本科毕业证书时,须持具有学历教育资格的高等学校、高等教育自学考试机构颁发的专科(或以上)学历证书及《教育部学历证书电子注册备案表》,否则不能办理。
六、报考事项
1、考生可直接找MG冰球官网校外自考助学站办理报名手续,报名时需持本人身份证原件、2寸蓝色背景电子照,交纳相关费用;
2、在招生简章指定助学站报名的考生,学校将保障其相关权益,请考生谨防上当受骗。
3、报考时间
每年6月,12月报考,分别于当年10月份、次年4月份考试。考试地点:海南省海口市。
七、毕业待遇
高等教育自学考试是国家考试,考生完成专业考试计划规定的全部课程(含实践性环节考核),取得合格成绩,并通过毕业论文(设计)答辩,思想品德鉴定合格者,由主考省份高等教育自学考试委员会颁发加署MG冰球官网印章的高等教育自学考试毕业证书。 “中国高等教育学生信息网”上查询毕业信息,国家承认学历。高等教育自学考试毕业生就业,享受与普通高等学校同类毕业生同等待遇,其工资待遇与普通高等学校同类毕业生相同。
八、学位申请
符合以下条件者,可在本科毕业证签发日起两年以内提交学士学位书面申请。
1、取得高等学历继续教育本科毕业证书;
2、参加MG冰球突破官网组织的学士学位外语考试且成绩合格,或者在学位申请前两年内参加大学英语四级(CET4)考试,且成绩合格;
3、毕业设计(论文)成绩中等或70分(含)以上。
九、收费标准
收费标准按各主考省物价部门核定的标准执行。
十、助学站一览表

十一、联系方式:
MG冰球突破官网继续教育学院0731-85647230 郭老师
MG冰球突破官网继续教育学院网址:
/jxjyxy/index.htm